Dalam praktik SEO (Search Engine Opimization) atau optimasi pada mesin pencari, keyword atau kata kunci berperan sangat penting karena menjadi dasar untuk menarik lalu lintas pengguna ke situs web. Pertanyaannya kemudian, bagaimana cara untuk menentukan keyword? Apakah sesederhana menuliskan kata-kata yang tercetus di kepala kita begitu saja?

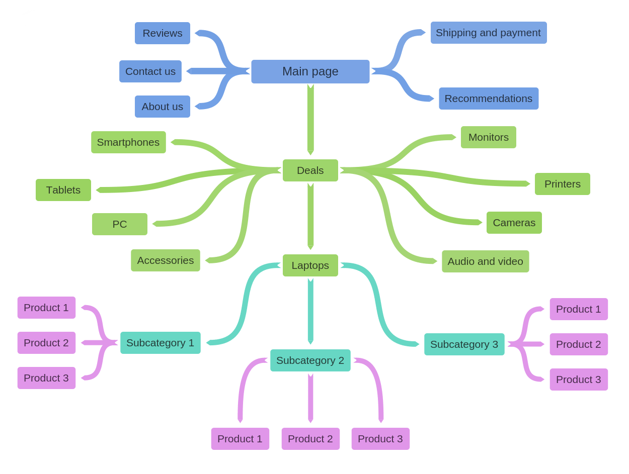
Wordmap dapat menjadi salah satu solusi yang berguna bagi kita untuk menentukan keyword. Wordmap sendiri merupakan sebuah tools yang digunakan untuk membantu pengguna mencari keyword yang relevan dan menggabungkannya dalam sebuah grafik. Dengan adanya wordmap, pengguna dapat memahami kombinasi keyword yang sering digunakan dalam sebuah grafik yang lebih mudah dipahami. Wordmap kerap kali digunakan untuk membantu riset keyword dengan memvisualisasikan hubungan antara keyword yang berbeda. Dengan demikian, pengguna dapat lebih mudah memahami bagaimana keyword terkait satu sama lain dalam konteks topik atau industri tertentu.

Dalam sebuah wordmap, keyword yang sering dicari atau relevan dengan topik tertentu akan ditempatkan dalam titik pusat atau dalam kelompok yang lebih besar. Keyword yang terkait atau yang memiliki hubungan akan ditempatkan di sekitar titik pusat, dan hubungan antara keyword tersebut akan dijelaskan dengan panjang, ketebalan, atau warna garis yang menghubungkan mereka.

Wordmap dapat dimanfaatkan untuk mencari ide konten, membuat keyword, serta mengoptimalkan konten untuk mendapatkan traffic yang lebih baik. Ini adalah alat yang berguna dalam membangun strategi pemasaran konten, menentukan fokus konten, dan merencanakan kampanye SEO yang efektif.

Penulis:
Adhi Murti Citra Amalia H

Source:

https://idwebhost.com/blog/keyword-pengertian-fungsi-jenis-jenis-dan-contohnya/

https://www.gramedia.com/literasi/pengertian-keyword-jenis-jenis-fungsi-dan-cara-memilihnya/#google_vignette